欢迎来到
Naturethink
!
搜 索
流体剪切力
细胞共培养系统
细胞压力
细胞牵张力
网站首页
公司简介
发展历程
诚招代理商
人才招聘
联系我们
产品与服务
生物力学
体外培养
实验仪器
装备定制
新闻资讯
公司动态
行业资讯
今日科研
应用案例
在线留言
常见问题
联系我们
首页
>
新闻资讯
>
行业资讯
行业资讯
公司动态
行业资讯
今日科研
筛选
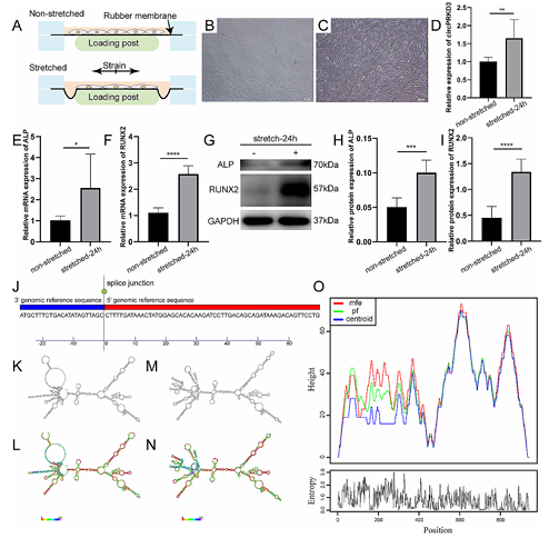
CircPRKD3/miR-6783-3p 响应机械力促进牵张状态牙周膜干细胞成骨
外在机械力介导牙槽骨组织重建时,牙周膜干细胞(PDLSCs)是机械力转化 ...
»
2025/12/10 15:03:02
紊乱血流诱导自噬并损伤自噬流以扰乱线粒体稳态
自噬是一种进化保守且受严格调控的细胞过程,通过降解蛋白质、细胞器等成分维 ...
»
2025/11/24 9:53:32
Piezo1是一种介导压力诱导胰腺炎的机械激活离子通道
胰腺对机械损伤极为敏感,相关临床现象与机制研究不断深入。手术操作、腹部钝 ...
»
2025/11/17 10:23:14
机械牵张通过机械激活的阳离子通道 Piezo1 促进增生性瘢痕的形成
增生性瘢痕(HS)是皮肤损伤后引发的纤维增生性疾病,严重影响患者的功能与 ...
»
2025/11/10 14:42:51
RGC-32 缺失可保护内皮细胞免受炎症损伤并减轻动脉粥样硬化
定、生成及内皮屏障调节不可或缺。分子层面,Rap1 通过调控 VEGFR ...
»
2025/11/3 8:29:21
内皮细胞中的 Rap1 可限制炎症信号传导,从而抑制动脉粥样硬化的进展
动脉粥样硬化作为血管慢性炎症疾病,其病理血管壁重塑源于内皮损伤引发的慢性 ...
»
2025/10/27 8:30:23
层流剪切应力通过调控 miR - 29b - 3p/CX3CL1 轴减轻单核细胞黏附及动脉粥样硬化发展
血流模式。微小 流体剪切应力是血流作用于血管内皮的摩擦力,血管内皮细胞能 ...
»
2025/10/20 10:48:11
机械敏感型 miR 在内皮细胞对切应力和氧化还原状态响应中的作用
血管内皮细胞不仅是血液与血管壁的物理屏障,更通过抗凝、抗炎和抗氧化功能维 ...
»
2025/10/20 10:51:19
拉伸通过增强成纤维细胞中内皮素受体B和TRPC3 的表达来促进伤口收缩
伤口愈合的重要阶段包括伤口收缩(由成纤维细胞分化为肌成纤维细胞引发)和上 ...
»
2025/10/9 11:01:21
成纤维细胞中张力敏感的 HOX 基因表达用于差异瘢痕形成
伤口愈合是生物体中持续发生的复杂过程,属于组织稳态的一部分,通过新组织替 ...
»
2025/9/29 8:17:12
关节机械负荷调节淋巴结中的 T 细胞以调控骨关节炎
骨关节炎(OA)是一种退行性关节疾病,可由多种因素诱发,包括衰老、肥胖和 ...
»
2025/9/22 13:36:00
血管生成诱导因子61(CYR61)递送促进骨折修复过程中的血管生成
血管供应受损和新生血管形成不足是骨修复和骨再生的主要临床挑战。机械刺激决 ...
»
2025/9/15 9:48:57
甲基转移酶3(METTL3)介导动脉粥样硬化易发性血流诱导的内皮细胞糖酵解
靶向嘌呤能信号(如衰老)可能是并发内皮功能障碍的选择。基于此动脉粥样硬化 ...
»
2025/9/8 9:44:42
Trbp 通过 TGF-β 通路介导的心肌细胞和成纤维细胞之间的串扰抑制心脏纤维化
心脏的形态发生与基因表达模式的显著变化有关。在从胚胎到成人的转变过程中, ...
»
2025/9/2 9:03:23
C/EBPβ 肽拮抗剂 Lucicebtide 诱导巨噬细胞向促炎表型极化并增强抗肿瘤免疫反应
自噬免疫检查点抑制剂(ICI)已取得巨大的临床成功,但其疗效仅限于一小部 ...
»
2025/9/22 13:37:11
成骨细胞系细胞中的线粒体氧化应激或自噬减少不足以模拟衰老对骨机械反应性的有害影响
运动引起的机械负荷,特别是负重冲击,通过刺激成骨细胞(分泌骨基质的细胞) ...
»
2025/8/18 14:05:45
Piezo1 对抗与衰老相关的皮质骨丢失
和/或骨折修复不良。间衰老会导致松质骨和皮质间隔的骨质流失。随着年龄的增 ...
»
2025/8/11 9:49:56
人亮氨酸拉链蛋白(sLZIP)通过调节成骨细胞和破骨细胞之间的串扰作为骨重塑的关键调节因子
骨重塑是一个持续的生长过程,通过骨吸收破骨细胞(OCs)和骨形成成骨细胞 ...
»
2025/8/4 8:24:35
微管蛋白乙酰化增强机械应力下小梁网细胞的微管稳定性
小梁网(TM)/Schlemm 管(SC)常规流出通道中的机械力被认为在 ...
»
2025/7/28 8:38:01
视网膜神经节细胞通过 IL-12-SCGF-β 串扰诱导干细胞衍生的神经保护作用
中枢神经系统(CNS)神经元变性发生在许多疾病中,如青光眼等,这些神经元 ...
»
2025/7/21 9:21:03
1
2
3
4
下一页
尾页
共13页
共255条记录
20条/页